点个赞
0
浏览
分享至
点个赞

1
各二级学科复试分数线

注:1、B线仅适用于报考MBA(含EMBA)、MEM且参加提前批面试成绩优秀的考生。
2、A线适用于参加提前批面试的其他考生和未参加提前批面试的考生,参加正常批复试,复试名单见附件。根据总成绩,择优录取。
2
复试工作流程及确定原则
(一)复试工作流程
资格审查——笔试——面试——复试结果公示
(二)确定原则
1. 复试、录取工作坚持德智体全面衡量、择优录取、保证质量、宁缺毋滥原则。尊重考生的意愿,严格按照“公开、公平、公正、择优”的原则选拔人才。
2. 复试成绩由外语水平测试成绩(英语笔试、口语与听力)、专业知识测试成绩、综合素质面试成绩(综合分析和判断能力、人际交往和沟通能力、心理素质和发展潜质)、实验技能考核成绩(教育背景、工作经历及实践经验);思想政治理论成绩五部分组成。
复试成绩中,外语水平测试成绩占20%(英语笔试、口语与听力各占10%);专业知识测试成绩占30%;综合素质面试成绩占20%;实验技能考核成绩占20%;思想政治理论成绩占10%。思想政治理论成绩不合格者不予录取。复试成绩低于60分者不予录取。
3. 总成绩=联考成绩×0.5/3+复试成绩×0.5。考生按总成绩排序,择优录取。
4. 思想政治素质和道德品质考核及体检不计入总成绩,但考核结果不合格者或体检不合格者不予录取。
3
考生复试须提交的材料

4
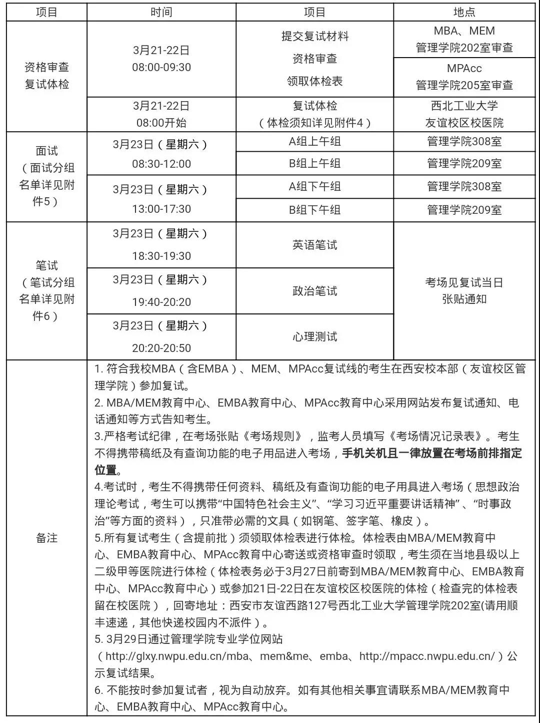
复试工作时间表(包括复试时间、地点)

5
复试联系方式

上海泰祺教育培训股份有限公司深圳分公司
福田区深南大道7008号阳光高尔夫大厦六楼608
咨询电话:13829718820
日间咨询:13829718820,15989053826
夜间咨询:13829718820