点个赞
通知 | 2021年中央财经大学粤港澳大湾区研究院MBA招生考试复试资格审查相关事宜的通知
-
浏览
57
-
分享至
-
0

2021年中央财经大学粤港澳大湾区研究院
MBA招生考试复试资格审查相关事宜的通知
各位考生:
根据学校2021年硕士研究生招生复试工作安排,研究院教学与学生管理部现启动复试资格审查工作。为确保资格审查顺利开展,结合学校疫情防控实际情况,综合考虑考生材料准备周期,现将考生资格审查前期相关准备工作通知如下:

1
资格审查安排及材料提交方式
复试资格审查拟采取网络远程审查方式(考生于复试前提交电子版材料,后期提交原件或纸质版核验),请于2021年4月6日12:00前,将材料的电子版按附件1《中央财经大学粤港澳大湾区研究院资格审查材料一览表》顺序整理成压缩文件,发送至指定邮箱:gbari@cufe.edu.cn,邮件主题标注为“报考专业+准考证号后四位+姓名”。
2
资格审查材料的具体要求
所有材料均提供彩色扫描件或照片。如果使用照片,需确保照片拍摄清晰完整。多页的材料原则上要求合并成一个文件,不得一页一个文件。为防止材料丢失或漏传,请将材料编号并提交材料清单。
材料提供格式为PDF或JPG格式,单个材料大小不超过10Mb(兆)。
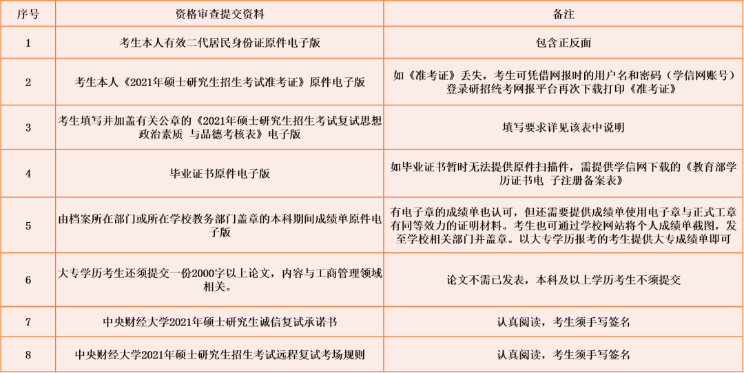
参加复试的考生须按照附件1《中央财经大学粤港澳大湾区研究院资格审查材料一览表》提前准备。

3
缺失材料的复试考生提交材料的方式
如个别考生因特殊原因,无法按时提供某一或某几个材料,仍需按上述“1、资格审查安排及材料提交方式”提交材料,但须在压缩文件中,以说明材料代替缺失材料,说明材料内容主要包括无法获得该材料的特殊原因,以及补交该材料的时间。(注意,补交材料的时间不能晚于4月9日,如果晚于该时间,则取消录取资格)。该邮件主题标注为“报考专业+准考证号后四位+姓名+缺失材料”。考生须在说明材料的时间点发送补交材料,接收邮箱:gbari@cufe.edu.cn。
预约电话
13829718820在线客服
立刻咨询上海泰祺教育培训股份有限公司深圳分公司
-
福田教学点[查看地图]
福田区深南大道7008号阳光高尔夫大厦六楼608
咨询电话:13829718820
日间咨询:13829718820,15989053826
夜间咨询:13829718820
